船級社認證在危機中尋找商機,回復船級社認證熱門問題
1、船級社認證是什么意思?這是很多企業想了解的問題,嚴格意義講沒有這個講法,因為船級社證書中,有型式認可證書、工廠認可證書、原理認可證書、產品檢驗證書,沒有船級社認證這個講法,這個說法只是借用類似產品認證、體系認證等,準確的說法,船級社只有認可和檢驗兩種說法。
2、船級社認證費用多少?這個也是很多認可企業最關心的幾個問題之一,常規來說,船級社取證會產生以下費用:1、船級社收費,這個取決于不同的船級社和不同類型的產品,IACS的12個成員單位收費各有不同,同一產品相差1倍不止。因此想取證企業還是要多做調研。
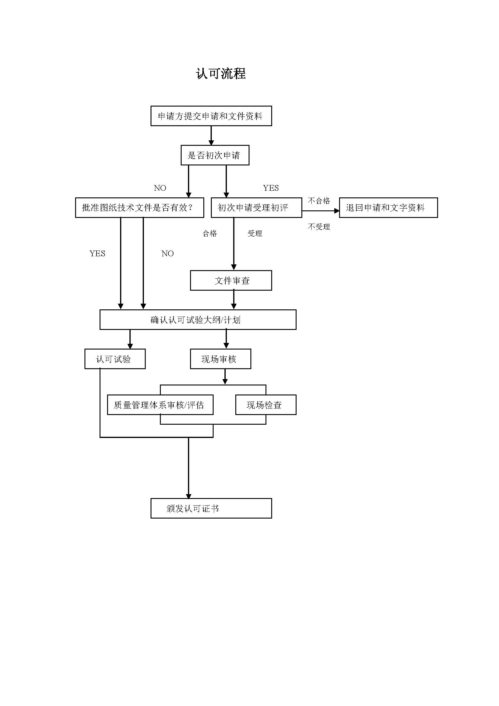
3、船級社認證流程,從大方面來講,不同的船級社之間認證流程差不多,但是操作起來還是區別很大。
簡單流程:
